• Предмет: Алгебра
  • Автор: suprem4ik77730
  • Вопрос задан 2 года назад

СРОЧНО!!! ПОЖАЛУЙСТА ПОМОГИТЕ!!!

Приложения:

Ответы

Ответ дал: ula734050
0

Відповідь:

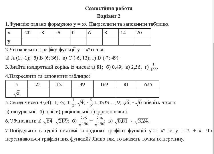
2) A(1;-1) - не належить

    B(6;36) - належить

    С(-6;12) - не належить

    Д(-7;49) - належить

3) а) \sqrt{81}=9

    б)\sqrt{0,49}= 0,7

   в) \sqrt{2,56}=1,6

    г) \sqrt{\frac{1}{400} } = \frac{1}{20}

5)а) натуральні : 1 , \sqrt{4} , 9

  б) цілі : 1, -3 , 0 , \sqrt{4} , 9

  в) раціональні : 1, -3; 0 , \frac{1}{2} , \sqrt{4} , -\frac{3}{5} , 9 ,

  г ) ірраціональні :  -0(4), 1, 0333.... ,  \sqrt{6} , - \sqrt{6}

6) а) 8 * 17 = 136

   б) \frac{5}{14} + \frac{6}{14}  = \frac{11}{14}

   в) 0,9 * 1,8 = 1,62

7) точка перетину А(-1 , 1)

1, 4 і 7 завдання прикріпила

Приложения:

suprem4ik77730: Спасибо большое! Просто лучший(ая)
Вас заинтересует