• Предмет: Алгебра
  • Автор: rodt1mmm
  • Вопрос задан 2 года назад

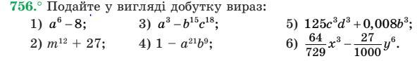
помогите решить пожалуйста

Приложения:

Ответы

Ответ дал: annaterpij
0

Объяснение:

незнаю чи це вірно але можливо допомога чимось)

Приложения:
Вас заинтересует
9 лет назад