• Предмет: Алгебра
  • Автор: Аноним
  • Вопрос задан 2 года назад

ПОМГИТЕ ПОЖАЛУЙСТА РЕШИТЬ ПРИМЕРЫ ПО АЛГЕБРЕ (фото прикрепил)

Приложения:

dobra888: Ти нічого не рішив із цього ?
Аноним: нет

Ответы

Ответ дал: dobra888
1

Відповідь:

Пояснення:

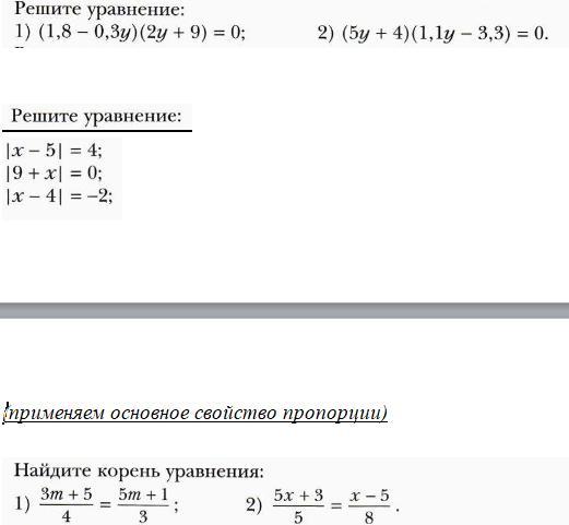
  #   1)  ( 1,8 - 0,3y )( 2y + 9 ) = 0 ;

        1,8 - 0,3y = 0 ;        або     2y + 9 = 0 ;  

         0,3y = 1,8 ;                        2y = - 9 ;

             y₁ = 6 ;                              y₂ = - 4,5 .    В  -  дь :  - 4,5  і  6 .

  #   a)  | x - 5 | = 4 ;

          x - 5 = - 4 ;        або       x - 5 =  4 ;

          x₁ = 1 ;                             x₂ = 9 .                В  -  дь :  1  i  9 .

       б)  | x - 4 | = - 2 ;  

            рівняння не має коренів .                    В  -  дь :  хЄ ∅ .

   #   1)  ( 3m + 5 )/4 = ( 5m + 1 )/3 ;

            3( 3m + 5 ) = 4( 5m + 1 ) ;

            9m + 15 = 20m + 4 ;

            20m - 9m = 15 - 4 ;

            11m = 11 ;

               m = 1 .               В  -  дь :    m = 1 .  

       @  Решту прикладів рішати аналогічно .

Вас заинтересует