• Предмет: Геометрия
  • Автор: polinakrikynova1
  • Вопрос задан 2 года назад

ПРОШУ ПОМОГИТЕ СРОЧНО СЕЙЧАС ПРОШУ УМОЛЯЮ УМОЛЯЮ ​

Приложения:

Ответы

Ответ дал: stellarblush
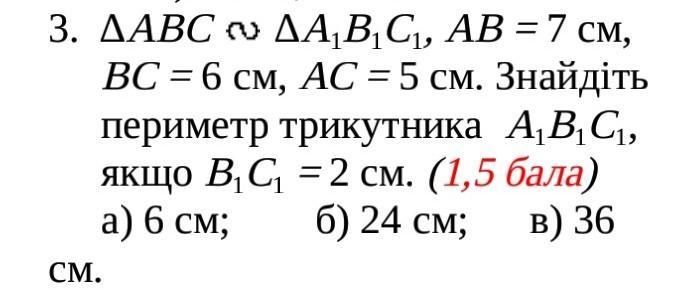
1

Ответ:

Треугольники подобны из условия, сразу можно сказать что:

АВ= А1В1= 14 см.

ВС=В1С1 = 12 см

АС=А1С1=10 см

периметр А1В1С1 = 14+12+10 = 36 см.

Ответ: в) 36см


polinakrikynova1: Спасибо большое!!
Вас заинтересует