• Предмет: Алгебра
  • Автор: maria16983
  • Вопрос задан 2 года назад

Допоможіть....... терміново

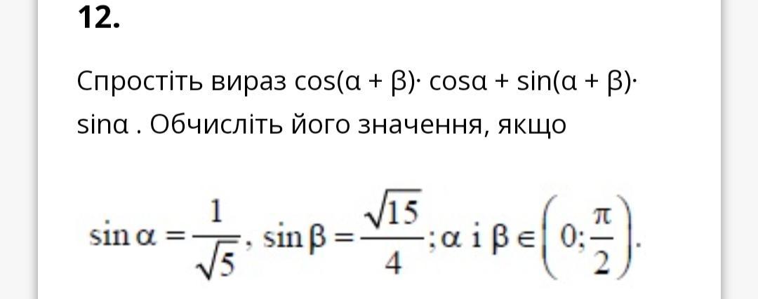
Приложения:

Ответы

Ответ дал: Universalka
1

\displaystyle\bf\\\alpha  \ i \ \beta \in\Big(0 \ ; \ \frac{\pi }{2}\Big) \  \ \Rightarrow \  \ Cos\alpha > 0 \  \ , \  \ Cos\beta > 0\\\\\\Sin\alpha =\frac{1}{\sqrt{5} }  \  \  \ , \  \  \ Sin\beta =\frac{\sqrt{15} }{4} \\\\\\Cos(\alpha + \beta)\cdot Cos\alpha+Sin(\alpha + \beta )\cdot Sin\alpha =Cos(\alpha + \beta - \alpha)=Cos\beta \\\\\\Cos\beta =\sqrt{1-Sin^{2}\beta  }=\sqrt{1-\Big(\frac{\sqrt{15} }{4} \Big)^{2} }  =\sqrt{1-\frac{15}{16} }=\sqrt{\frac{1}{16} }=\frac{1}{4}

Вас заинтересует