• Предмет: Алгебра
  • Автор: Liamaa
  • Вопрос задан 2 года назад

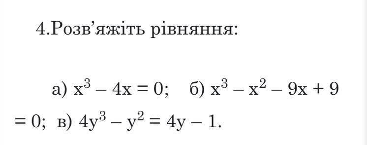
Даю 50 балів за нормальне рішення

Приложения:

Ответы

Ответ дал: Universalka
1

\displaystyle\bf\\1)\\\\x^{3} -4x=0\\\\x\cdot(x^{2} -4)=0\\\\x\cdot(x-2)\cdot(x+2)=0\\\\\\\left[\begin{array}{ccc}x=0\\x-2=0\\x+2=0\end{array}\right\\\\\\\left[\begin{array}{ccc}x_{1} =0\\x_{2} =2\\x_{3} =-2\end{array}\right\\\\\\Otvet \ : \ 0 \ ; \ -2 \ ; \ 2\\\\2)\\\\x^{3} -x^{2} -9x+9=0\\\\(x^{3} -x^{2}) -(9x-9)=0\\\\x^{2} \cdot(x-1)-9\cdot(x-1)=0\\\\(x-1)\cdot(x^{2} -9)=0\\\\(x-1)\cdot(x-3)\cdot(x+3)=0

\displaystyle\bf\\\left[\begin{array}{ccc}x-1=0\\x-3=0\\x+3=0\end{array}\right\\\\\\\left[\begin{array}{ccc}x_{1} =1\\x_{2} =3\\x_{3} =-3\end{array}\right\\\\\\Otvet \ : \ 1 \ ; \ 3 \ ; \ -3\\\\3)\\\\4y^{3} -y^{2} =4y-1\\\\(4y^{3} -y^{2})-(4y-1)=0\\\\y^{2} \cdot(4y-1)-(4y-1)=0\\\\(4y-1)\cdot(y^{2} -1)=0\\\\(4y-1)\cdot(y-1)\cdot (y+1)=0\\\\\\\left[\begin{array}{ccc}4y-1=0\\y-1=0\\y+1=0\end{array}\right\\\\\\\left[\begin{array}{ccc}y_{1} =0,25\\y_{2} =1\\y_{3} =-1\end{array}\right

\displaystyle\bf\\Otvet \ : \ 0,25 \ ; \ 1 \ ; \ -1

Вас заинтересует