Ответы
Ответ дал:
1
Пошаговое объяснение:
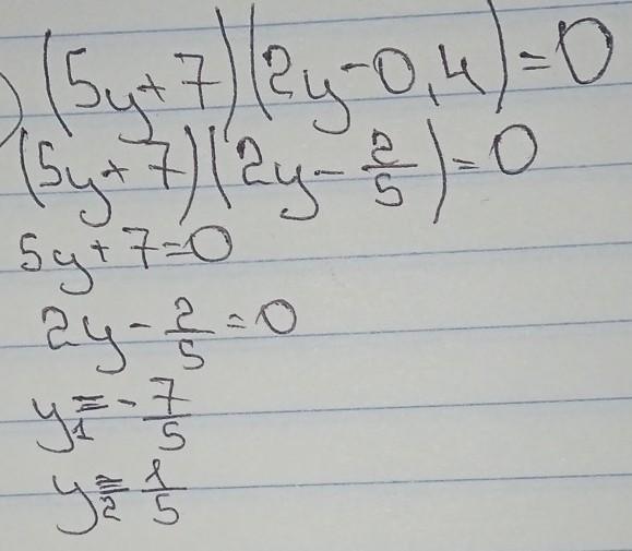
знаю тільки 5 завдання, якщо можеш постав будь ласочка зотя б 3 зірочки та лайк дуже прошу тебе
Приложения:

Ответ дал:
0
Ответ:
6ое задание
6ое завдання
Приложения:

Вас заинтересует
1 год назад
1 год назад
1 год назад
1 год назад
3 года назад
8 лет назад