ПОЖАЛУЙСТА/БУДЬ ЛАСКА!!
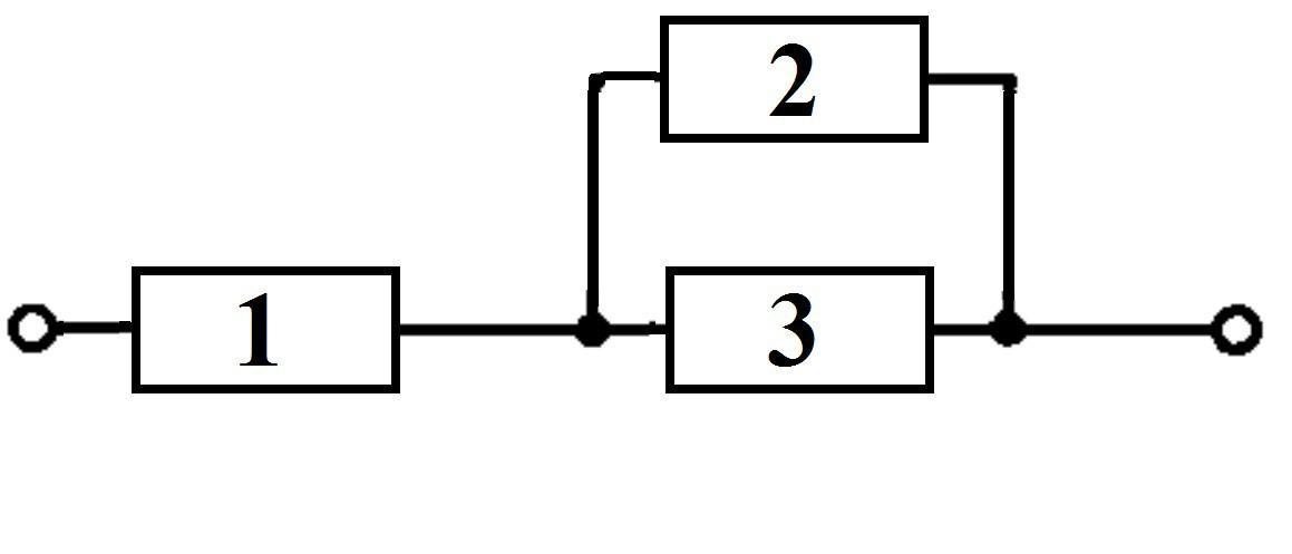
До джерела струму з напругою 12 В приєднали три однакових (див. рис. схеми )резистори опорами по 2 кОм. Визначте загальну потужність струму. (коротку умову , формули , розв'язок)
Приложения:

Ответы
Ответ дал:
0
Ответ:
Дано:
U=12 B;
R1=R2=R3=12 кОм;
Знайти Р.
Рішення.
Р=(U^2)/R, де R-загальний опір кола.
R=R1+R2*R3/R2+R3=2*10^3+(2*10^3)*(2*10^3)/2*10^3+2*10^3=2*10^3+4*10^6/4*10^3=2*10^3+1*10^3=3*10^3 Ом.
Тоді: Р=(12^2)/3*10^3=48*10^-3 Вт=48 мВт.
Объяснение:
Вас заинтересует
1 год назад
1 год назад
1 год назад
3 года назад
3 года назад
8 лет назад
8 лет назад