• Предмет: Алгебра
  • Автор: Limonadov
  • Вопрос задан 2 года назад

Помогите!! даю 30 баллов​

Приложения:

Ответы

Ответ дал: germiona99
0

Ответ:

3) -1 целая 1/3 * х^12 * у^10

4)

а) 3х² - 12х + 9

в) -3

Объяснение:

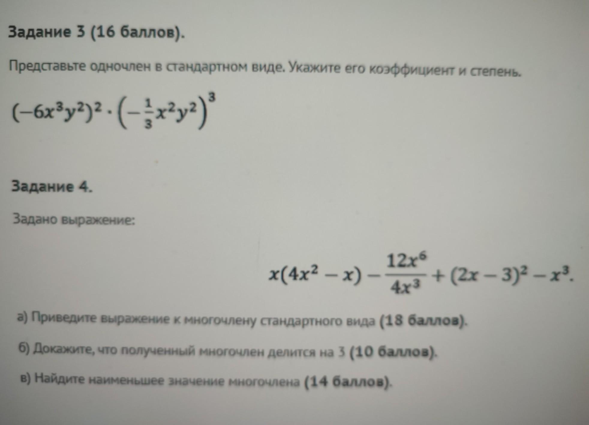
Задание 3

(-6х³у²)² * (-1/3 х²у²)³ =

(-6)² * (х³)² * (у²)² * (-1/3)³ * (х²)³ * (у²)³ =

36 * х^(3*2) * у^(2*2) * (-1/27) * х^(2*3) * у^(2*3) =

-36/27 * х^6 * у^4 * х^6 * у^6 =

-4/3 * х^(6+6) * у^(4+6) =

-1 целая 1/3 * х^12 * у^10

Задание 4

а) х(4х² - х) - (12х^6)/(4х^3) + (2х - 3)² - х³ =

4х³ - х² - 3 * х^(6-3) + (2х)² - 2 * 2х * 3 + 3² - х³ =

3х³ - х² - 3х³ + 4х² - 12х + 9 =

3х² - 12х + 9

б) 3х² - 12х + 9 = 3 * х² - 3 * 4х + 3 * 3 = 3(х² - 4х + 3)

Можно вынести 3 за скобки как общий множитель => полученный многочлен делится на 3

в) Если запишем данный многочлен в виде функции, т.е у = 3х² - 12х + 9, то она будет представлять собой параболу => её наименьшее значение находится в её вершине, т.к. её ветви направлены вверх (коэффициент при х² равен 3, положительному числу)

х вершины параболы у = ах² + bx + c находится по формуле:

х = -b/2a

Для нашей параболы это значение равно:

х = -(-12)/(2*3) = 12/6 = 2

Наименьшее значение равно координате у вершины, найдём его, подставив в наш многочлен х вершины:

3 * 2² - 12 * 2 + 9 = 3 * 4 - 24 + 9 = 12 - 24 + 9 = -3

P.S.

Для в) есть ещё 2 способ - можно выделить полный квадрат (для удобства множитель 3 вынесем за скобку):

3(х² - 4х + 3) = 3(х² - 2 * х * 2 + 2² - 2² + 3) = 3((х - 2)² - 4 + 3) = 3((х - 2)² - 1) = 3(х - 2)² - 3

Оценим значение этого многочлена:

(х - 2)² ≥ 0

3(х - 2)² ≥ 0

3(х - 2)² - 3 ≥ -3 => наименьшее значение многочлена равно -3

Вас заинтересует