УМОЛЯЮ!!!! ПОМОГИТЕ СРОЧНО С АЛГЕБРОЙ!!!ДАЮ 70 Балла.
Решите 2 задания (так как простят в задании) ( есть изображения с заданиями)
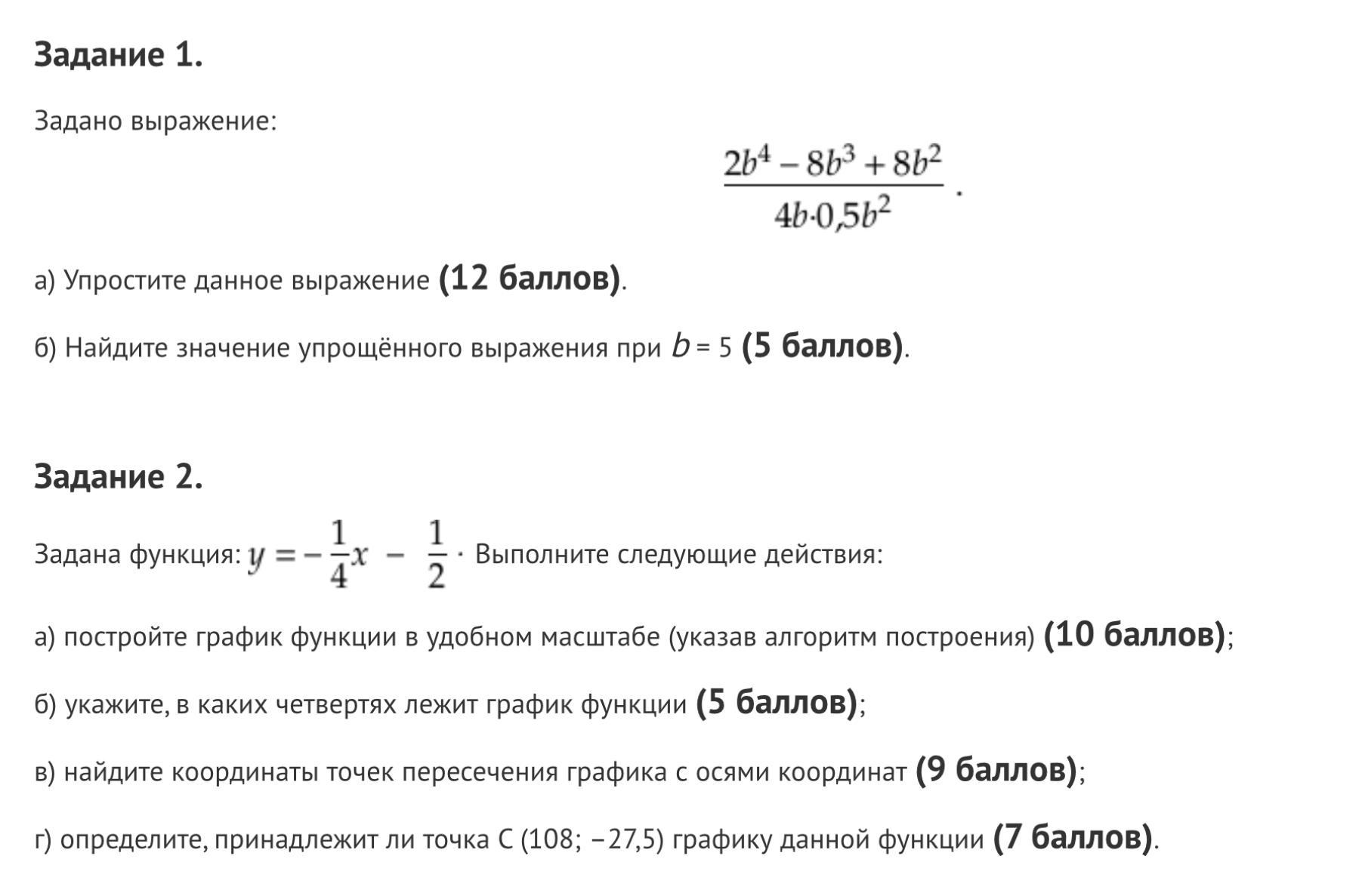
Задание 1.
Задано выражение:zagruzhennoe.png
а) Упростите данное выражение (12 баллов).
б) Найдите значение упрощённого выражения при b = 5 (5 баллов).
Задание 2.
Задана функция: zagruzhennoe (1).png Выполните следующие действия:
а) постройте график функции в удобном масштабе (указав алгоритм построения) (10 баллов);
б) укажите, в каких четвертях лежит график функции (5 баллов);
в) найдите координаты точек пересечения графика с осями координат (9 баллов);
г) определите, принадлежит ли точка C (108; –27,5) графику данной функции (7 баллов).
б) zagruzhennoe (4).png (12 баллов).
Приложения:

gromomira:
Помогите как можно скорее T^T
Ответы
Ответ дал:
0
Ответ: 1.8
Объяснение:
Надеюсь все понятно. Фото прикрепил.
Приложения:




Вас заинтересует
1 год назад
1 год назад
1 год назад
3 года назад
3 года назад