• Предмет: Математика
  • Автор: denversvoboda
  • Вопрос задан 2 года назад

ЗНАЙТИ ПЕРВІСНУ ДЛЯ ФУНКЦІЇ НА ФОТО​

Приложения:

Ответы

Ответ дал: NNNLLL54
1

Ответ:

Найти первообразную  F(x)  для функции  f(x) .  

\bf \displaystyle F(x)=\int \frac{x+3}{(x-4)(x^2+4x-2)}\, dx

Разложим квадратный трёхчлен на множители .

\bf x^2+4x-2=(x+2)^2-6=(x+2-\sqrt6)(x+2+\sqrt6)  .

Разложим дробь на сумму простейших дробей .

\bf \displaystyle \frac{x+3}{(x-4)(x^2+4x-2)}=\frac{x+3}{(x-4)(x+2-\sqrt6)(x+2+\sqrt6)}=\\\\\\=\frac{A}{x-4}+\frac{B}{x+2-\sqrt6}+\frac{C}{x+2+\sqrt6}\ \ \ \Rightarrow \\\\\\x+3=A(x+2-\sqrt6)(x+2+\sqrt6)+B(x-4)(x+2+\sqrt6)+C(x-4)(x+2-\sqrt6)  

Придаём иксам "удобные"  значения и вычисляем коэффициенты .

\bf x=4\ \ \Rightarrow \ \ 4+3=A(6-\sqrt6)(6+\sqrt6)\ \ ,\ \ A=\dfrac{7}{36-6}=\dfrac{7}{30}\\\\\\x=-2+\sqrt6\ \ \Rightarrow \ \ -2+\sqrt6+3=B(-2+\sqrt6-4)(-2+\sqrt6+2+\sqrt6)\ ,\\\\1+\sqrt6=B(-6+\sqrt6)\cdot 2\sqrt6\ \ ,\\\\B=\dfrac{1+\sqrt6}{2\sqrt6(-6+\sqrt6)}=\dfrac{1+\sqrt6}{12(1-\sqrt6)}=\dfrac{(1+\sqrt6)^2}{12\cdot (1-6)}=-\dfrac{7+2\sqrt6}{60}  

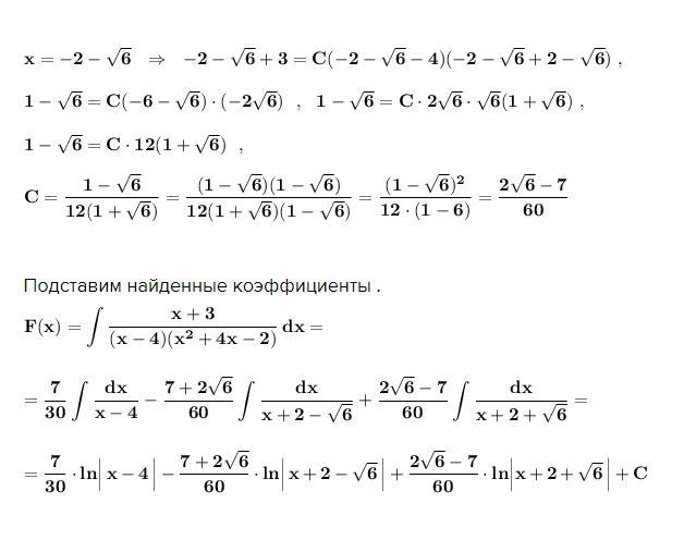
\bf x=-2-\sqrt6\ \ \Rightarrow \ \ -2-\sqrt6+3=C(-2-\sqrt6-4)(-2-\sqrt6+2-\sqrt6)\ ,\\\\1-\sqrt6=C(-6-\sqrt6)\cdot (-2\sqrt6)\ \ ,\ \ 1-\sqrt6=C\cdot 2\sqrt6\cdot \sqrt6(1+\sqrt6)\ ,\\\\1-\sqrt6=C\cdot 12(1+\sqrt6)\ \ ,\\\\C=\dfrac{1-\sqrt6}{12(1+\sqrt6)}=\dfrac{(1-\sqrt6)(1-\sqrt6)}{12(1+\sqrt6)(1-\sqrt6)}=\dfrac{(1-\sqrt6)^2}{12\cdot (1-6)}=\dfrac{2\sqrt6-7}{60}  

Подставим найденные коэффициенты .

\bf \displaystyle F(x)=\int \frac{x+3}{(x-4)(x^2+4x-2)}\, dx=\\\\\\=\frac{7}{30}\int \frac{dx}{x-4}-\frac{7+2\sqrt6}{60}\int \frac{dx}{x+2-\sqrt6}+\frac{2\sqrt6-7}{60}\int \frac{dx}{x+2+\sqrt6}=\\\\\\=\frac{7}{30}\cdot ln\Big|\, x-4\, \Big|-\frac{7+2\sqrt6}{60}\cdot ln\Big|\, x+2-\sqrt6\, \Big|+\frac{2\sqrt6-7}{60}\cdot ln\Big|x+2+\sqrt6\, \Big|+C

Приложения:
Вас заинтересует