• Предмет: Математика
  • Автор: kvarckvarcovic
  • Вопрос задан 2 года назад

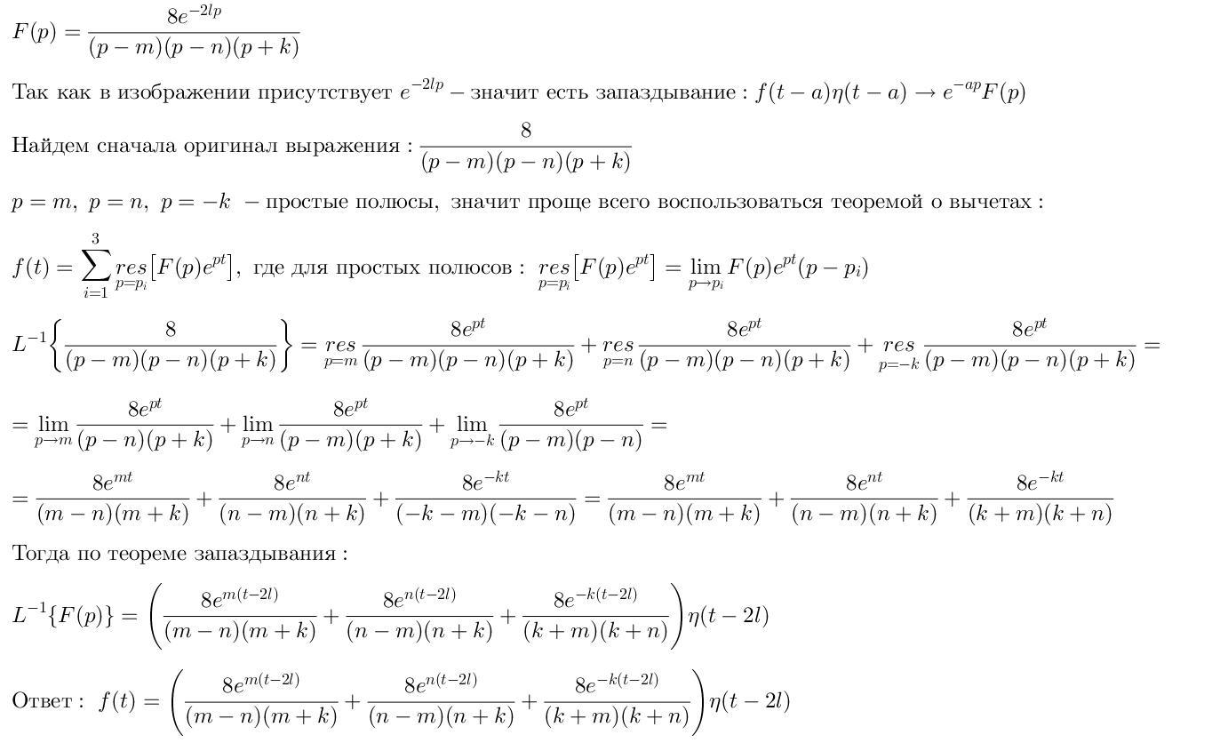
Знайти оригінал за заданим зображенням:
F(p)=\frac{8e^{-2lp} }{(p-m)(p-n)(p+k)}
Увага! В цьому прикладі p - це змінна, а не параметр.

Ответы

Ответ дал: Alexandr130398
0

Пошаговое объяснение:

Приложения:
Вас заинтересует