• Предмет: Математика
  • Автор: Leo5671
  • Вопрос задан 2 года назад

Добрый вечер, решите подробно пожалуйста 2 задачки под номером 5 и 6 , сегодня надо!

Приложения:

Alnadya: ответы 3 и 4
NNNLLL54: 3 и 1

Ответы

Ответ дал: NNNLLL54
0

Ответ:

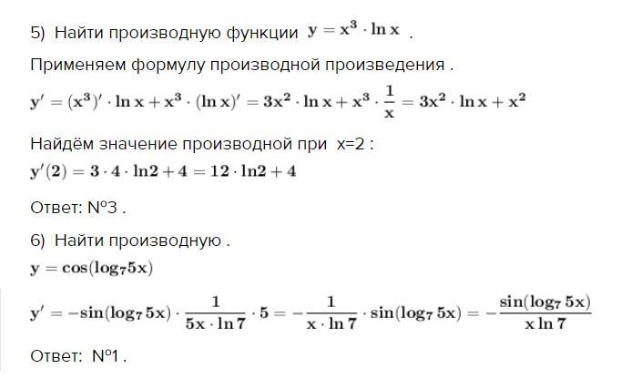
5)  Найти производную функции  \bf y=x^3\cdot ln\, x  .

Применяем формулу производной произведения .

\bf y'=(x^3)'\cdot ln\, x+x^3\cdot (ln\, x)'=3x^2\cdot ln\, x+x^3\cdot \dfrac{1}{x}=3x^2\cdot ln\, x+x^2

Найдём значение производной при  х=2 :

\bf y'(2)=3\cdot 4\cdot ln2+4=12\cdot ln2+4  

Ответ: №3 .  

6)  Найти производную .

\bf y=cos(log_75x)\\\\y'=-sin(log_7\, 5x)\cdot \dfrac{1}{5x\cdot ln\, 7}\cdot 5=-\dfrac{1}{x\cdot ln\, 7}\cdot sin(log_7\, 5x)=-\dfrac{sin(log_7\, 5x)}{x\, ln\, 7}

Ответ:  №1 .              

Приложения:
Вас заинтересует