• Предмет: Алгебра
  • Автор: borakvalentina
  • Вопрос задан 1 год назад

укажіть найменше ціле число,що є розв'язком нерівності.

Приложения:

hypefaq: Находишь ОДЗ по знаменателю, там обычное квадратное уравнение.
Сокращаешь и числитель и знаменатель на x^2+8x-9
Остается (x-3)(x+10). Рассматриваешь два случая, и у тебя выходит (-10;3). В ответе пишешь наименьшее целое число с учетом ОДЗ

Ответы

Ответ дал: NNNLLL54
0

Ответ:

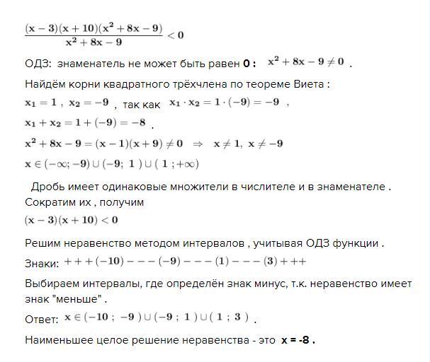
Решить неравенство .

\bf \dfrac{(x-3)(x+10)(x^2+8x-9)}{x^2+8x-9} < 0  

ОДЗ:  знаменатель не может быть равен 0 :    \bf x^2+8x-9\ne 0  .

Найдём корни квадратного трёхчлена по теореме Виета :

\bf x_1=1\ ,\ x_2=-9  ,  так как   \bf x_1\cdot x_2=1\cdot (-9)=-9\ \ ,  

\bf x_1+x_2=1+(-9)=-8  .

\bf x^2+8x-9=(x-1)(x+9)\ne 0\ \ \Rightarrow  \ \ x\ne 1 ,\ x\ne -9  

\bf x\in (-\infty ;-9)\cup (-9;\ 1\ )\cup (\ 1\ ;+\infty )  

  Дробь имеет одинаковые множители в числителе и в знаменателе . Сократим их , получим  

\bf (x-3)(x+10) < 0  

Решим неравенство методом интервалов , учитывая ОДЗ функции .

Знаки:  \bf +++(-10)---(-9)---(1)---(3)+++  

Выбираем интервалы, где определён знак минус, т.к. неравенство имеет знак "меньше" .

Ответ:  \bf x\in (-10\ ;\ -9\ )\cup (-9\ ;\ 1\ )\cup (\ 1\ ;\ 3\ )  .

Наименьшее целое решение неравенства - это  х = -8 .    

Приложения:
Вас заинтересует