можно пожалуйста пошаговое решение того, что ниже?
Приложения:

Аноним:
Кину відповідьв телегу мені hahobn
Ответы
Ответ дал:
2
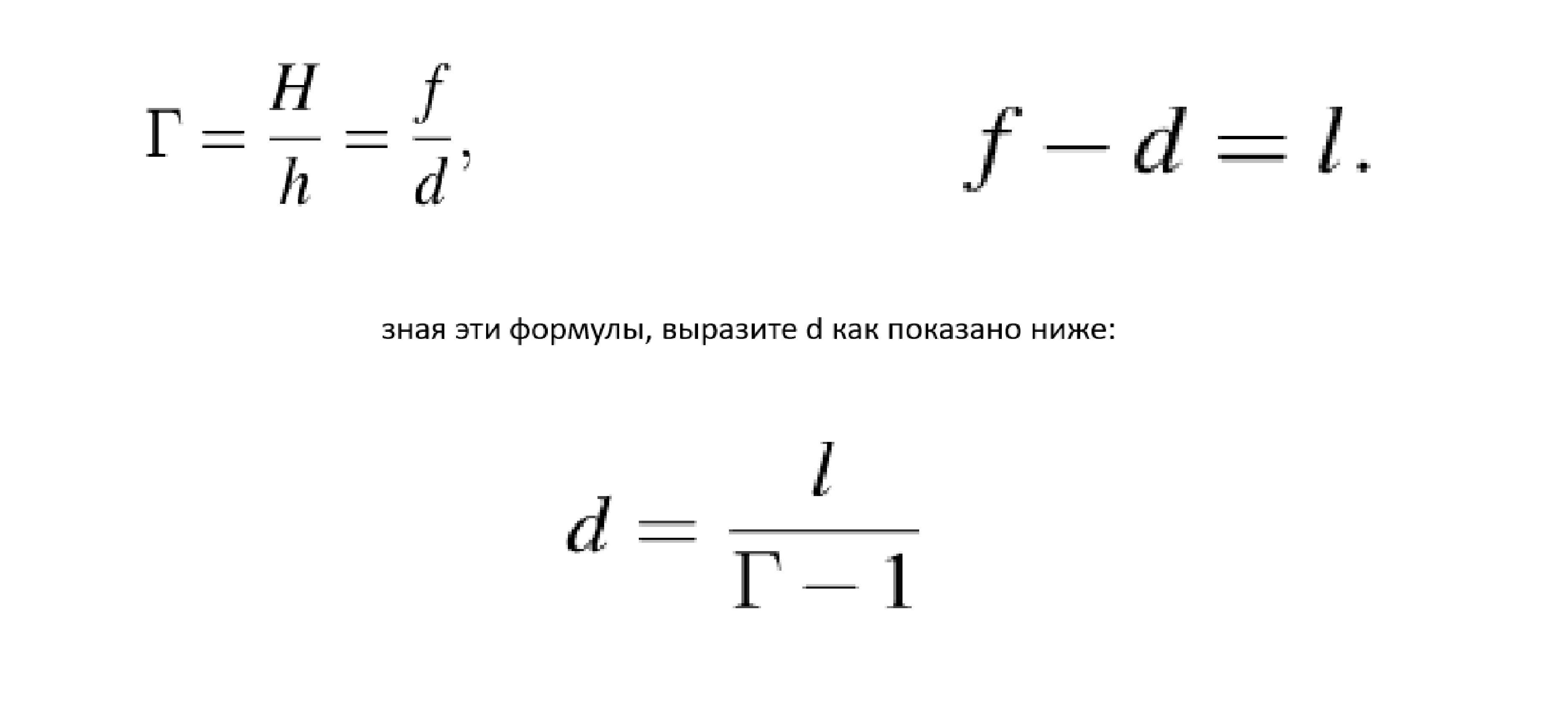
Ответ:
Воспользуемся формулой Г = f / d (первая по условию) и выразим из неё f.
f = Г • d.
Вычтем с обеих сторон d:
f - d = Г • d - d.
Заметим, что слева у нас формула, данная нам по условию (f - d = l). Справа вынесем d за скобки.
l = d • (Г - 1).
Теперь выразим d:
d = l ÷ (Г - 1) — это она и есть.
Объяснение:
Пойдём от обратного:
d = l ÷ (Г - 1) => l = d • (Г - 1) = d • Г - d.
Мы знаем, что l = f - d.
У нас есть две формулы l: (d • Г - d) и (f - d).
Приравняем их: d • Г - d = f - d
Прибавим к обеим частям d: d • Г = f
Выразив Г, получим формулу (Г = f ÷ d), а она дана нам по условию.
Теперь перепишем всё в ответ в обратном порядке.
Вас заинтересует
1 год назад
1 год назад
1 год назад
1 год назад
2 года назад
2 года назад
8 лет назад
8 лет назад