• Предмет: Математика
  • Автор: siaarakelyan
  • Вопрос задан 2 года назад

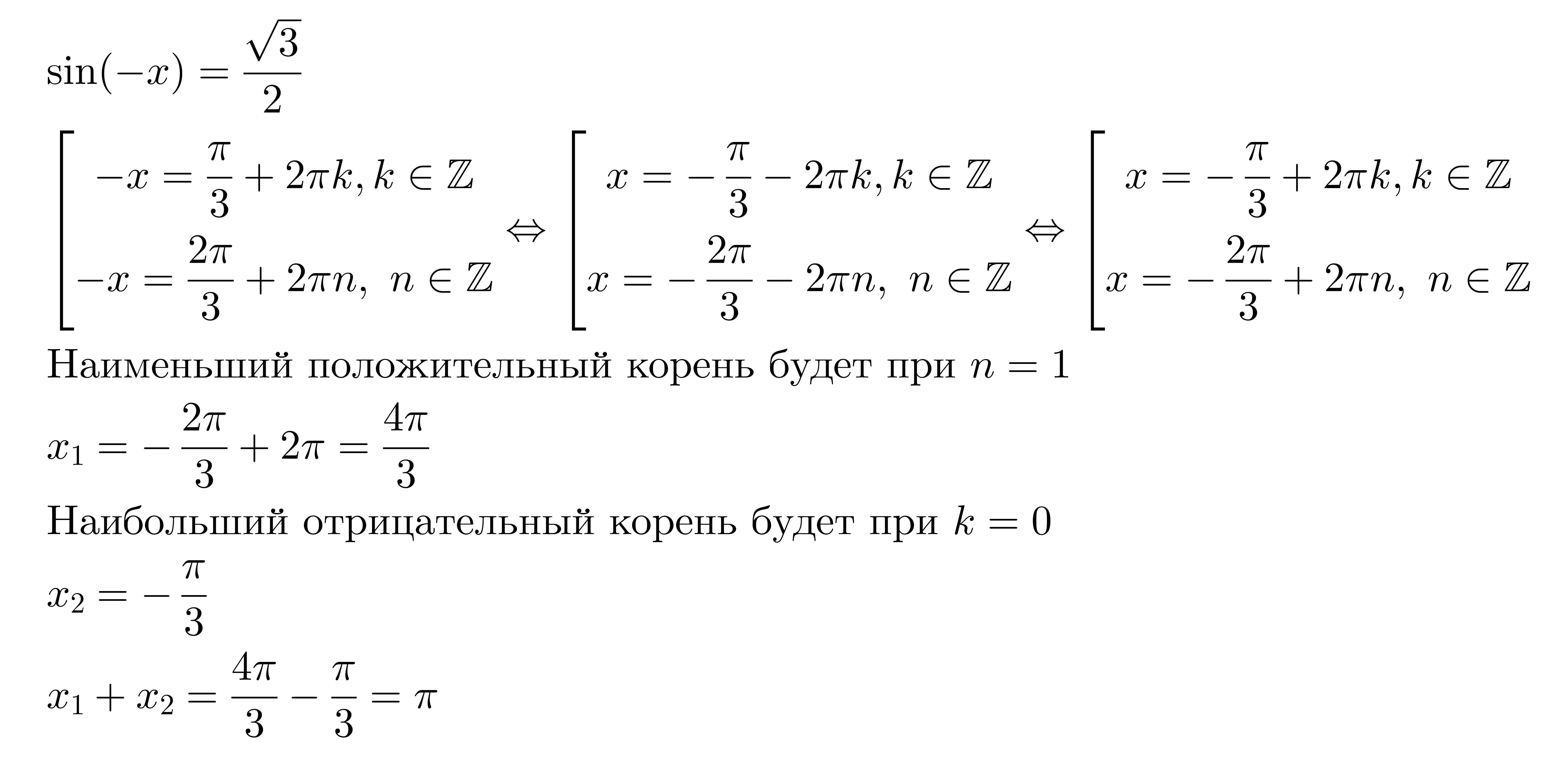
найдите сумму наименьшего положительного и наибольшего отрицательного двух корней уравнения sin(–x)=√3/2

Ответы

Ответ дал: Alexandr130398
1

Ответ:

π

Пошаговое объяснение:

Приложения:

ГАЗ52: Как найден наименьший положительный корень?
Alexandr130398: ну циферки подставляем вместо k и n и сравниваем иксы. При n=0 и k=0 будут отрицательные корни, значит берем n=1 и к=1 и сравниваем
ГАЗ52: Как эти цифирки найти. Может начать с -50? И перебором дойти дойти до 0? Или... Ну как?
Alexandr130398: это что, придирки? Тут период корней 2п. Если k<0, то иксы будут меньше -п/3, если k=0, то x=-п/3, если k>0, то x>0.
ГАЗ52: Это не ПРИДИРКИ. Просто понятно, что основным затруднением было отбор корней ( уравнение то стандартное) . А Вами алгоритм выбора не объяснён.
Alexandr130398: ну наверное, если у автора вопроса возникает проблема в понимании, то это ОН должен задать мне вопрос, а не вы!
Вас заинтересует