• Предмет: Математика
  • Автор: waslexsy
  • Вопрос задан 1 год назад

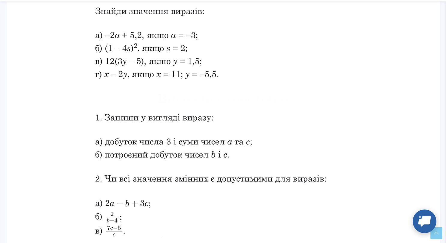
допоможіть будь ласка!
знизу фото

Приложения:

Ответы

Ответ дал: roman1072007
1

Ответ:

Пошаговое объяснение:

1. а) -2*-3+5,2=6+5,2=11,2

б) (1-4*2)²=(1-8)²=(-7)²=49

в) 12(3*1,5-5)=12*(-0,5)=-6

г) 11-2*(-5,5)=11+11=22

2. а) 3(а+с)

б) 3bc

3. a) a, b, c ∈ R

б) b-4≠0

b≠4

в) c≠0

Вас заинтересует