• Предмет: Информатика
  • Автор: sabarskijmaksim769
  • Вопрос задан 1 год назад

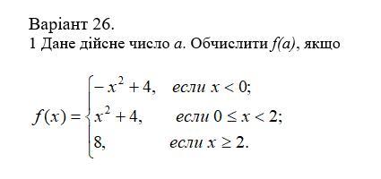
Вирішити на С++ Дане дійсне число а. Обчислити f(a), якщо

Приложения:

Ответы

Ответ дал: Gramatik1
1

Відповідь:

#include <iostream>

using namespace std;

int f(int x) {

   if(x < 0) {

       return (-1 * (x * x) + 4);

   }

   else if(x < 2) {

       return ((x * x) + 4);

   }

   return 8;

}

int main() {

   int a;

   cin >> a;

   cout << f(a);

   return 0;

}

Вас заинтересует