• Предмет: Алгебра
  • Автор: Аноним
  • Вопрос задан 2 года назад

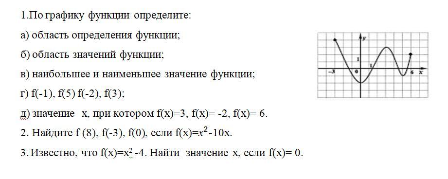
АЛГЕБРА!!!!СРОЧНООО!!!!!

Приложения:

Ответы

Ответ дал: prostochelovek574
0

Ответ:

Для відповіді на ваші запитання, потрібно знати конкретний графік функції. Однак я можу надати загальні інструкції щодо вирішення подібних завдань.

1. Для знаходження області визначення функції (а), дивіться на горизонтальну вісь (ось x) на графіку та визначте, між якими значеннями x функція існує.

2. Область значень функції (б) визначається на основі вертикальної вісі (ось y) на графіку та показує, між якими значеннями y функція може приймати.

3. Найбільше і найменше значення функції (в) зазвичай визначаються на графіку, шукаючи найвищу та найнижчу точки.

4. Для знаходження значень функції в конкретних точках (г), підставляйте ці точки у вираз функції та обчислюйте значення.

5. Для знаходження значень x, при яких f(x) має певні значення (д), розв'язуйте вираз f(x) = заданому значенню.

Тепер давайте розв'яжемо ваші завдання з конкретними функціями:

2. Для функції f(x) = x² - 10x:

- f(8) = 8² - 10 * 8

- f(-3) = (-3)² - 10 * (-3)

- f(0) = 0² - 10 * 0

3. Для функції f(x) = x² - 4, щоб знайти значення x, при якому f(x) = 0, розв'яжіть рівняння:

x² - 4 = 0

x² = 4

x = ±2

Отже, x може бути 2 або -2, коли f(x) = 0.

Вас заинтересует