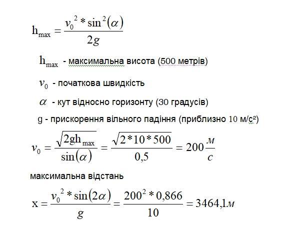
Знайдіть максимальну відстань на яку відлетить тіло якщо його кинути під кутом до горизонту 30 градусів. Максимальна висота яку досягло тіло 500 метрів
Ответы
Ответ дал:
1
Відповідь:
Пояснення:
Приложения:

cherrygatchalife:
дуже, дуже, вам дякую.
виводив формулу але десь помилився бо по після аналітичного інтегрування отримав число, яке менше ніж переміщення
аналітично шукав шлях.
можливо знайдете помилку
Вас заинтересует
1 год назад
1 год назад
1 год назад
1 год назад
2 года назад
2 года назад
8 лет назад