• Предмет: Химия
  • Автор: njjj55158
  • Вопрос задан 2 года назад

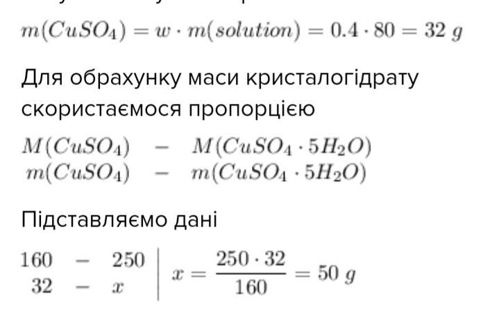
Обчисліть масу (г) купрум(ІІ) сульфат пентагідрату, який використали для приготу вання розчину масою 80 г з масовою часткою CuSO, 40%.​

Ответы

Ответ дал: margaritarajkova946
0

Ответ: 50 г

Объяснение: рахуємо масу в розчині

Приложения:
Вас заинтересует