Задані координати точок А і В
1. Скласти рівняння прямої LAB, записати його в загальному виді, через кутовий коефіцієнт та у відрізках (якщо це можливо).
2. Скласти рівняння перпендикулярної до прямої LAB, що проходить через середину відрізку [АВ].
Приложения:

Ответы
Ответ дал:
2
Ответ:
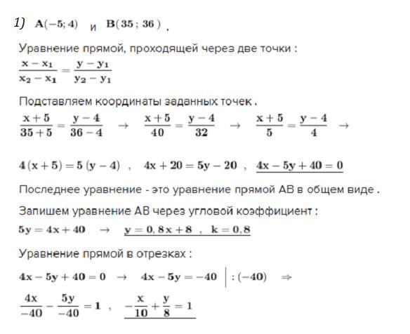
1) Cоставить уравнение прямой, проходящей через две точки .
и
.
Уравнение прямой, проходящей через две точки :
Подставляем координаты заданных точек .
Последнее уравнение - это уравнение прямой АВ в общем виде .
Запишем уравнение АВ через угловой коэффициент :
Уравнение прямой в отрезках :
2) Составить уравнение перпендикуляра к АВ , проходящего через середину отрезка АВ , точку М .
Найдём координаты середины отрезка АВ :
Нормальным вектором для искомого перпендикуляра будет вектор .
Составим уравнение искомого перпендикуляра , являющегося прямой , проходящей через точку М(15;20) и имеющей нормальный вектор .
Приложения:


aagvrms:
дуже дякую, можете будь ласка поглянути на мої інші запитання з математики, буду дуже вдячна
Вас заинтересует
1 год назад
1 год назад
1 год назад
1 год назад
2 года назад
8 лет назад
8 лет назад