• Предмет: Алгебра
  • Автор: katysia2345
  • Вопрос задан 1 год назад

Даю 100 баллов, нужно развернутое решение, дам корону

Приложения:

Ответы

Ответ дал: aleks111shkoll
0

Ответ:

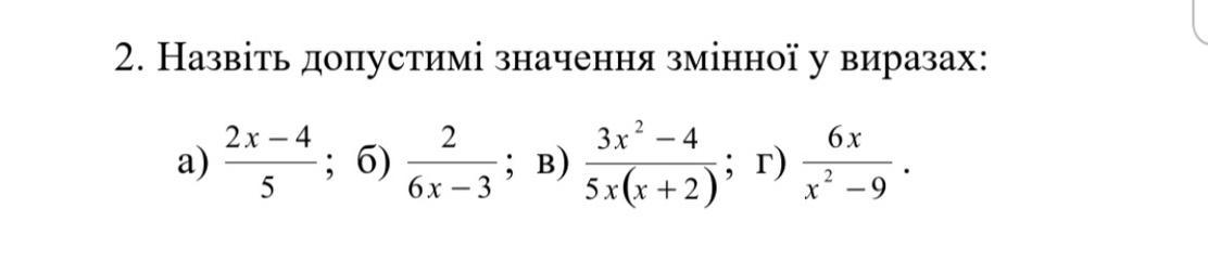
Для знаходження допустимих значень змінної ви повинні враховувати обмеження, що виникають з ділення на нуль та інших функціональних обмежень. Розглянемо кожен вираз окремо:

а) \( \frac{2x - 4}{5} \):

Допустимі значення x - будь-яке число, оскільки ділення на 5 не обмежує значення x.

б) \( \frac{2}{6x - 3} \):

Щоб знайти допустимі значення x, вам потрібно уникати ділення на нуль. Тобто \( 6x - 3 \) не повинно дорівнювати нулю:

\( 6x - 3 \neq 0 \)

\( 6x \neq 3 \)

\( x \neq \frac{1}{2} \)

Таким чином, допустимі значення x - всі числа, окрім \( \frac{1}{2} \).

В) \( \frac{3x^2 - 4}{5x(x+2)} \):

Допустимі значення x повинні уникати ділення на нуль, якщо воно виникає в знаменнику. Отже, допустимі значення x включають в себе всі числа, окрім тих, для яких \( x = 0 \) або \( x = -2 \), оскільки це призведе до ділення на нуль.

Г) \( \frac{6x}{x^2 - 9} \):

Допустимі значення x повинні уникати ділення на нуль у знаменнику. Знаменник \( x^2 - 9 \) можна розкласти як \( (x+3)(x-3) \). Отже, допустимі значення x - всі числа, окрім \( x = 3 \) та \( x = -3 \), оскільки це призведе до ділення на нуль.

Ответ дал: iramazurk
0

Объяснение:

Дробь не имеет смысла если её знаменатель равен нулю.

а) Так как переменная находится в числителе, то значение переменной может быть любым.

б)

6х - 3 ≠ 0

6х = 3

х = 3 : 6

х = 0,5

ОДЗ: х 0,5

в)

5х(х + 2) ≠ 0

1)

5х ≠ 0

х ≠ 0

2)

х + 2 ≠ 0

х ≠ -2

ОДЗ: х -2; х 0

г)

х² - 9 ≠ 0

х² ≠ 9

х ≠ ± 3

ОДЗ: х = -3; х 3

Вас заинтересует