• Предмет: Алгебра
  • Автор: ersultani788
  • Вопрос задан 2 года назад

7. Представьте алгебраическое выражение 6х²у - 3xу² -2bx + by в виде произведения​

Ответы

Ответ дал: AnnAsym
2

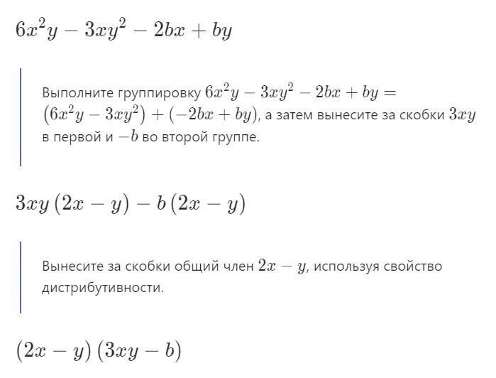
Ответ: (2x−y)(3xy−b)

Объяснение:

Выполните группировку (6x²y−3xy²) + (-2bx+by),

а затем вынесите за скобки 3xy в первой и -b во второй группе:

3xy(2x−y)−b(2x−y)

Вынесите за скобки общий член 2x−y, используя свойство дистрибутивности.

(2x−y)(3xy−b)

Приложения:
Вас заинтересует