• Предмет: Геометрия
  • Автор: osadcukmaria437
  • Вопрос задан 1 год назад

Сторони a, b, с трикутника ABC лежать відповідно проти кутів A, B і С. Доведіть, що бісектриса кута А обчислюється за формулою: I= (2bc)/(b + c) * Cos*A/2
Даю 70 балів

Ответы

Ответ дал: NNNLLL54
2

Ответ:

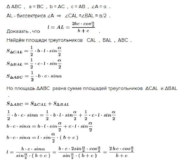
Δ ABC  ,   a = BC  ,  b = AC  ,  c = AB  ,  ∠A = α  .

AL - биссектриса ∠А  ⇒   ∠CAL =∠BAL = α/2  .  

Доказать , что      \boldsymbol{ l=AL=\dfrac{2bc\cdot cos\frac{\alpha }{2}}{b+c}}   .

Найдём площади треугольников   CAL  ,  BAL  ,  ABC  .

\boldsymbol{S_{\Delta CAL}=\dfrac{1}{2}\cdot b\cdot l\cdot sin\dfrac{\alpha }{2}}\\\\\boldsymbol{S_{\Delta BAL}=\dfrac{1}{2}\cdot c\cdot l\cdot sin\dfrac{\alpha }{2}}\\\\\boldsymbol{S_{\Delta ABC}=\dfrac{1}{2}\cdot b\cdot c\cdot sin\alpha}  

Но площадь ΔАВС  равна сумме площадей треугольников  ΔCAL  и ΔBAL  .

\boldsymbol{S_{\Delta ABC}=S_{\Delta CAL}+S_{\Delta BAL}}    

\boldsymbol{\dfrac{1}{2}\cdot b\cdot c\cdot sin\alpha=\dfrac{1}{2}\cdot b\cdot l\cdot sin\dfrac{\alpha }{2}+\dfrac{1}{2}\cdot c\cdot l\cdot sin\dfrac{\alpha }{2}}\\\\\boldsymbol{b\cdot c\cdot sin\alpha=b\cdot l\cdot sin\dfrac{\alpha }{2}+c\cdot l\cdot sin\dfrac{\alpha }{2}}\\\\\boldsymbol{b\cdot c\cdot sin\alpha=l\cdot sin\dfrac{\alpha }{2}\cdot (\ b+c\ )}  

\boldsymbol{l=\dfrac{b\cdot c\cdot sin\alpha }{sin\frac{\alpha }{2}\cdot (\ b+c\ )}=\dfrac{b\cdot c\cdot 2sin\frac{\alpha }{2}\cdot cos\frac{\alpha }{2}}{sin\frac{\alpha }{2}\cdot (\ b+c\ )}=\dfrac{2\, b\, c\cdot cos\frac{\alpha }{2}}{b+c}}  

Что и требовалось доказать .

Приложения:

osadcukmaria437: Хотела спросить. Откуда взялся соs в последней строке?
NNNLLL54: Расписали по формуле двойного угла sina : sina = sin(2*a/2)=2*sina/2 * cosa/2
Вас заинтересует