• Предмет: Математика
  • Автор: mathsurgteach
  • Вопрос задан 2 года назад

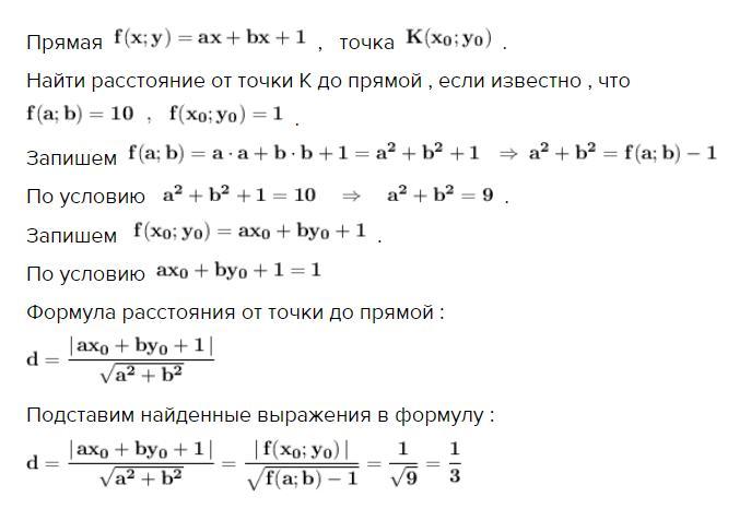
помогите, пожалуйста, 30 баллов

Приложения:

Simba2017: в инете есть решение и довольно простое
Simba2017: ответ 1/3

Ответы

Ответ дал: Alnadya
0

Решение .

Смотри вложение .

Приложения:
Вас заинтересует