• Предмет: Математика
  • Автор: mathsurgteach
  • Вопрос задан 2 года назад

помогите, пожалуйста, 30 баллов
вообще не понимаю без нормальных координат как решать

Приложения:

Ответы

Ответ дал: Alnadya
1

Решение .

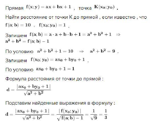
Прямая  \bf f(x;y)=ax+bx+1  ,   точка  \bf K(x_0;y_0)  .

Найти расстояние от точки К до прямой , если известно , что

\bf f(a;b)=10\ \ ,\ \ f(x_0;y_0)=1  .

Запишем  \bf f(a;b)=a\cdot a+b\cdot b+1=a^2+b^2+1\ \ \Rightarrow  \bf a^2+b^2=f(a;b)-1      

По условию   \bf a^2+b^2+1=10\ \ \ \Rightarrow \ \ \ a^2+b^2=9  .

Запишем   \bf f(x_0;y_0)=ax_0+by_0+1  .

По условию  \bf ax_0+by_0+1=1

Формула расстояния от точки до прямой :

\bf d=\dfrac{|\, ax_0+by_0+1\, |}{\sqrt{a^2+b^2}}  

Подставим найденные выражения в формулу :

\bf d=\dfrac{|\, ax_0+by_0+1\, |}{\sqrt{a^2+b^2}}=\dfrac{|\, f(x_0;y_0)\, |}{\sqrt{f(a;b)-1}}=\dfrac{1}{\sqrt9}=\dfrac{1}{3}

Приложения:
Вас заинтересует