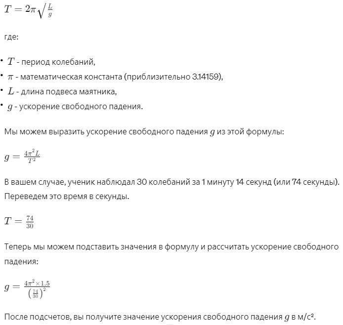
Для определения свободного падения ученик воспользовался математическим маятником с длиной подвеса 1,5 м.В эксперименте он наблюдал 30 колебаний за 1 мин 14 с.Какое значение ускорения свободного падения получил ученик?
Ответы
Ответ дал:
0
ну вот попробуй ето написать вроде правельно
Приложения:

Вас заинтересует
1 год назад
1 год назад
1 год назад
1 год назад
2 года назад
2 года назад