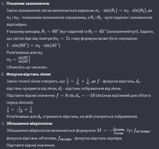
1.знайти показник заломлення середовища на яке падае промінь світла під кутом 60 град., якщо заломлений кут = 45 град.
2. На якій відстані від збиральної лінзи одержиться зображення, якщо фокусна відстань =8 см,а предмет знаходитьсяна відстані 16 см від лінзи.
3. Визначити збільшення мікроскопа, фокусна відстань якого 2 см, а предмет знаходиться на відстані 5 см від об"ектива мікроскопа.
4. Висота предмета на фотознімку 7 см. Визначити дійсну висоту предмета, якщо відомо, що головна фокусна відстань обектива фотоапарата =50 см. Відстань від зображення до лінзи обектива =8м.Знайти оптичну силу лінзи.
Ответы
Ответ дал:
1
Відповідь:
Пояснення:
Разберешся)))
Приложения:


Вас заинтересует
1 год назад
1 год назад
1 год назад
2 года назад
2 года назад
8 лет назад