• Предмет: Алгебра
  • Автор: ooleinikova487
  • Вопрос задан 1 год назад

Помогите пожалуйста!!!

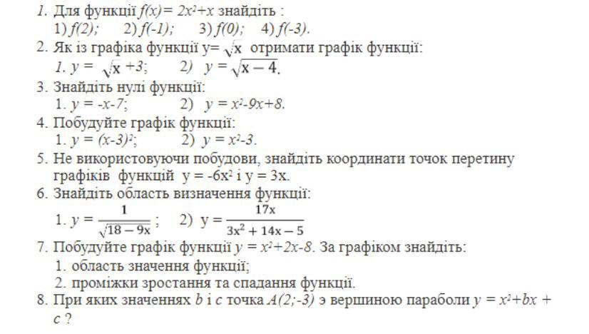
Приложения:

Ответы

Ответ дал: salatblitz51
1

**1. Для функції f(x) = 2x²+х знайдіть :**

```

1) f(2) = 2(2²)+2 = 8+2 = 10

2) f(-1) = 2(-1²)-1 = 2-1 = 1

3) f(0) = 2(0²)+0 = 0+0 = 0

4) f(-3) = 2(-3²)-3 = 18-3 = 15

```

**2. Як із графіка функції у=х отримати графік функції:**

1. y = x +3

Для того, щоб отримати графік функції y = x +3, потрібно до кожного значення функції у=х додати 3.

Наприклад, якщо точка (1, 1) належить графіку функції у=х, то точка (1, 1+3) = (1, 4) належить графіку функції y = x +3.

2) y=x-4

Для того, щоб отримати графік функції y = x-4, потрібно відняти від кожного значення функції у=х 4.

Наприклад, якщо точка (1, 1) належить графіку функції у=х, то точка (1, 1-4) = (1, -3) належить графіку функції y = x-4.

**3. Знайдіть нулі функції:**

1. y = -x-7

Нуль функції - це точка на графіку функції, для якої значення функції дорівнює нулю.

Для функції y = -x-7 нуль буде коли -x-7 = 0.

Розв'язуючи це рівняння, отримуємо:

x = -7

Отже, нуль функції y = -x-7 - це точка (-7, 0).

2) y=x-9x+8

Нуль функції - це точка на графіку функції, для якої значення функції дорівнює нулю.

Для функції y=x-9x+8 нуль буде коли x-9x+8 = 0.

Розв'язуючи це рівняння, отримуємо:

x = 8

Отже, нуль функції y=x-9x+8 - це точка (8, 0).

**4. Побудуйте графік функції:**

1. y = (x-3)

Графік функції y = (x-3) - це пряма, яка проходить через точку (3, 0) і має кут нахилу 1.

2) y = x²-3

Графік функції y = x²-3 - це парабола, яка симетрична відносно осі x і має вершину в точці (0, -3).

**5. Не використовуючи побудови, знайдіть координати точок перетину

графіків функцій у = -6х і у = 3х.**

Координати точок перетину графіків двох функцій можна знайти, прирівнявши значення цих функцій.

Тобто, для того, щоб знайти координати точок перетину графіків функцій у = -6х і у = 3х, потрібно прирівняти ці функції:

-6х = 3х

Розв'язуючи це рівняння, отримуємо:

x = 0

Отже, графіки функцій у = -6х і у = 3х перетинаються в одній точці, а саме в точці (0, 0).

**6. Знайдіть область визначення функції:**

1. y =

1

18-9x

Для того, щоб знайти область визначення функції, потрібно знайти всі значення x, для яких функція визначена.

Функція y =

1

18-9x визначена тоді, коли 18-9x ≠ 0, тобто коли 18 ≠ 9x.

Розв'язуючи це рівняння, отримуємо:

x ≠ 2

Отже, область визначення функції y =

1

18-9x - це множина всіх чисел x, таких що x ≠ 2


ooleinikova487: Спасибо большое!!
Вас заинтересует