• Предмет: Физика
  • Автор: Саша95я
  • Вопрос задан 11 лет назад

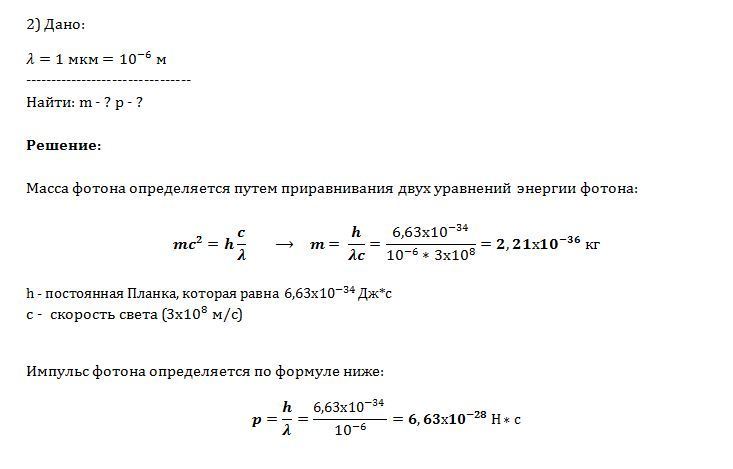
1) Определите энергию связи ядра атома дейтерия. 2) определите массу и импульс фотона для излучения с длиной волны 1 мкм.

Ответы

Ответ дал: livres
0
Решение во вложении:
Приложения:
Вас заинтересует