• Предмет: Химия
  • Автор: Михаил15
  • Вопрос задан 11 лет назад

Помогите позжайлуста 

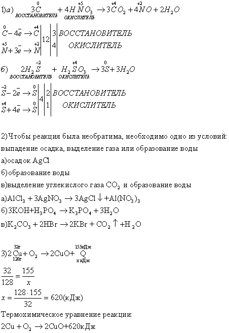
1)Путем электронного баланса составьте уравнения следующих окислително-востановительных реакций:

а)С+HNO3=CO2+NO+H2O;

б)H2S+H2SO3=S+H2O.

2)Обьясните причину необратимости следующих реакций и расставьте коэффиценты:

a)AlCl3+AgNO3-->AgCl+Al(NO3)3;

б)KOH+H3PO4-->K3PO4+H2O;

в)K2CO3+HBr-->KBr+CO2+H2O.

3)При взаимодействии 32 г меди с кислородом выделилось 155 кДж теплоты. Составьте термохимическое уравнение этой реакции.

Ответы

Ответ дал: mishka19
0

Решение в прикрепленном файле

Приложения:
Вас заинтересует