• Предмет: Алгебра
  • Автор: zimovetz2011
  • Вопрос задан 11 лет назад

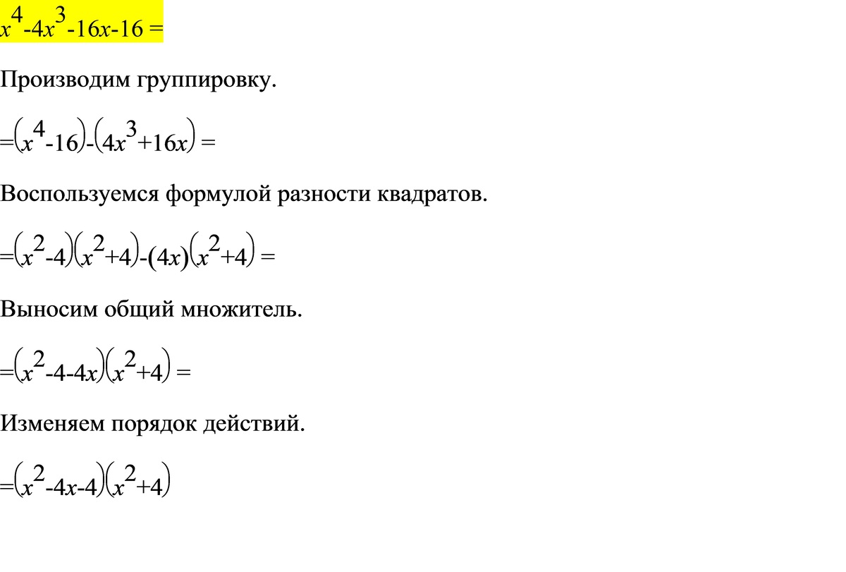
разложить на множители:  x^{4}-4x^{3}+16x-16

Ответы

Ответ дал: triolana
0

===============================================================

Приложения:
Вас заинтересует