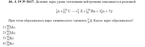
Решите пожалуйста!Деление ядра урана тепловыми нейтронами описывается реакцией. При этом образовалось ядро химического элемента . Какое ядро образовалось?
Приложения:
Ответы
Ответ дал:
0
3 ответ верный. ты находи по сумме чисел, сумма чисел должна быть равна в обеих сторонах. допустим у U нижнее число 92, значит в другой стороне должна быть сумма нижних чисел 92. значит это либо 3 либо 4 ответ. теперь так же и с верхними. 1+235=?+139+3*1, y верхнее и нижнее число ВСЕГДА 0. по этому составляем уравнение. ?=(235+1)-(139+3*1)=94. Ответ №3
Вас заинтересует
3 года назад
3 года назад
8 лет назад
8 лет назад
10 лет назад
11 лет назад
11 лет назад