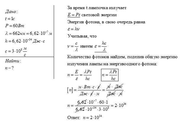
Сколько фотонов в 1 с испускает электрическая лампа накаливания, полезная мощностью которой 60вт,если средняя линия волны излучения составляет 662 нм?
Ответы
Ответ дал:
0
РЕшение в прикрепленном файле
Приложения:

Вас заинтересует
1 год назад
1 год назад
2 года назад
2 года назад
3 года назад
8 лет назад
8 лет назад