Программа на PascalABC.net + блок схема
Заполнить двумерный массив случайным образом и найти произведение больших 5 и кратных 3
Ответы
Ответ дал:
0
//PascalABC.NET 3.3,сборка 1611 от 06.01.2018
//Внимание! Если программа не работает, обновите версию!
begin
var mas:=MatrRandom(5,5,-99,99); mas.Println;
var b:=mas.ElementsByCol.Where(t->(t>5) and (t mod 3 =0));
var c:=b.Aggregate(biginteger(1),(x,y)->x*y);
Writeln('Произведение =',c)
end.
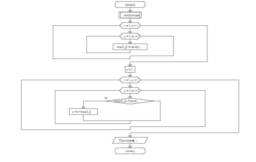
Как в школе учат :
const n=5; m=5;
var
a,b,c,i,j:integer;
mas:Array [1..n,1..m] of integer;
begin
randomize;
for i:=1 to n do
for j:=1 to m do
mas[i,j]:=random(100);
c:=1;
for i:=1 to n do
for j:=1 to m do
if (mas[i,j]>5) and (mas[i,j] mod 3 =0 ) then
c:=c*mas[i,j];
Writeln('Произведение =',c);
end.
//Внимание! Если программа не работает, обновите версию!
begin
var mas:=MatrRandom(5,5,-99,99); mas.Println;
var b:=mas.ElementsByCol.Where(t->(t>5) and (t mod 3 =0));
var c:=b.Aggregate(biginteger(1),(x,y)->x*y);
Writeln('Произведение =',c)
end.
Как в школе учат :
const n=5; m=5;
var
a,b,c,i,j:integer;
mas:Array [1..n,1..m] of integer;
begin
randomize;
for i:=1 to n do
for j:=1 to m do
mas[i,j]:=random(100);
c:=1;
for i:=1 to n do
for j:=1 to m do
if (mas[i,j]>5) and (mas[i,j] mod 3 =0 ) then
c:=c*mas[i,j];
Writeln('Произведение =',c);
end.
Приложения:
Ответ дал:
0
можешь код со скрина вставить сюда пожалуйста
Ответ дал:
0
ок
Вас заинтересует
2 года назад
2 года назад
3 года назад
9 лет назад
9 лет назад
10 лет назад