• Предмет: Алгебра
  • Автор: cindy93p37auz
  • Вопрос задан 9 лет назад

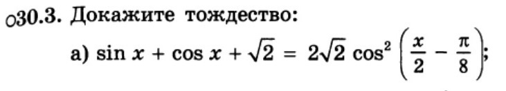
На первом изображении пример доказательства тождества из Мордковича, профильный уровень за 10 класс (сам пример на втором скриншоте.) Объясните, каким образом во втором действии с конца sin(3pi/8 + x/2) стал cos(x/2 - pi/8)?

Приложения:

Ответа на этот вопрос пока нет. Попробуйте найти его через форму поиска.

Вас заинтересует