• Предмет: Математика
  • Автор: smirnova6912
  • Вопрос задан 8 лет назад

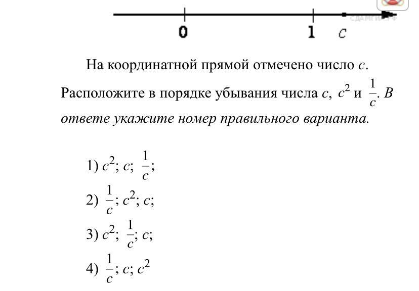
На координатной прямой отмечено число c. Расположите в порядке убывания числа c, c в степени 2 и дробь, числитель — 1, знаменатель — c . В ответе укажите номер правильного варианта.

1) c2; c; дробь, числитель — 1, знаменатель — c ;
2) дробь, числитель — 1, знаменатель — c ; c2; c;
3) c2; дробь, числитель — 1, знаменатель — c ; c;
4) дробь, числитель — 1, знаменатель — c ; c; c2

Приложения:

Ответы

Ответ дал: ViktoriaPobloki
6

1) \:  {c}^{2};\: c;\:  \frac{1}{c}

Числа в порядке убывания. Пример: если с=2, то

 {2}^{2} > 2 >  \frac{1}{2}

Но при с<0 будет верна 3-я последовательность, тк (-2)²=4, -2=-2 и -1/2=-0.5

Тогда ряд 4>-2>-0.5 уже не является верным, ведь -2 не больше -0.5.

Здесь будет верна последовательность 4>-0.5>-2

Вас заинтересует