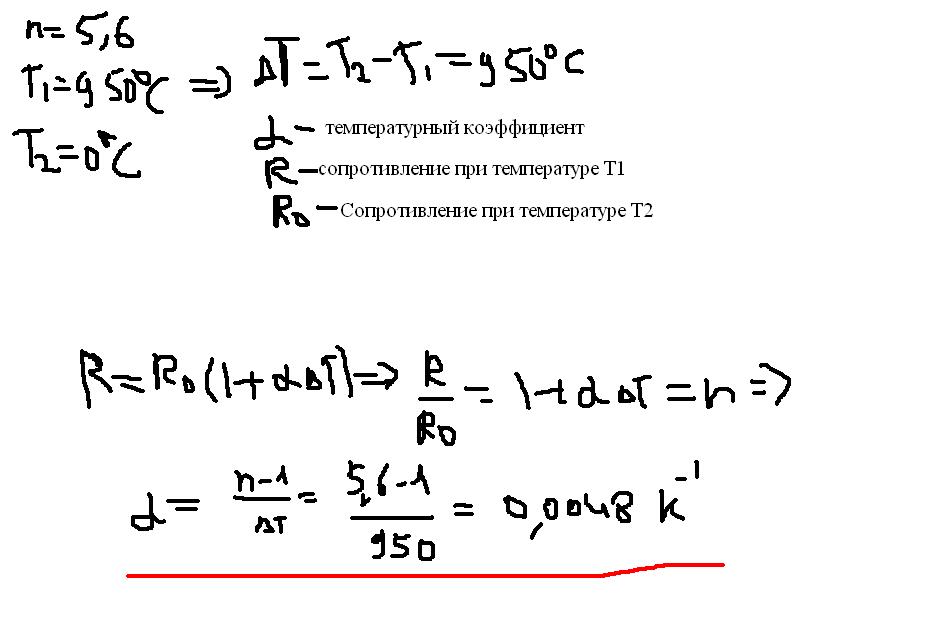
Сопротивление нити лампы при температуре 950 градусов цельсия в 5,6 раза больше, чем при 0 градусов цельсия. Определить температурный коэффицент сопротивления материала из которого изготовлена нить.
Ответы
Ответ дал:
0
Вот, собственно, решение.
Приложения:

Вас заинтересует
2 года назад
2 года назад
8 лет назад
8 лет назад
10 лет назад
10 лет назад
10 лет назад