• Предмет: Математика
  • Автор: KOTEHOKГАВ
  • Вопрос задан 2 года назад

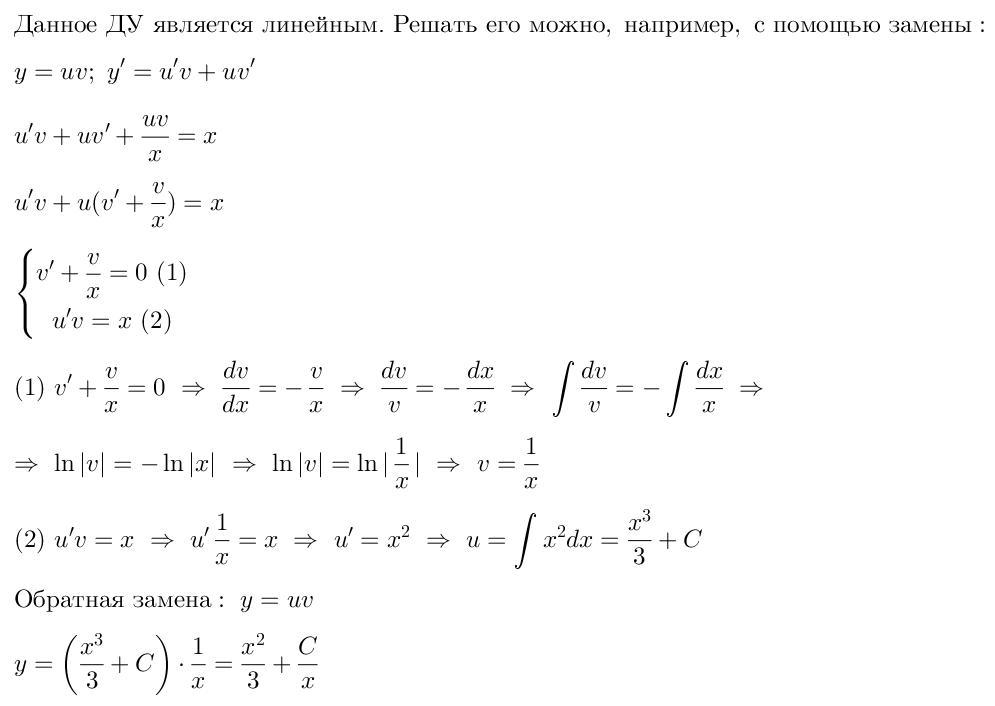
решить дифференциальное уравнение
красным выделен правильный ответ

Приложения:

Ответы

Ответ дал: Alexandr130398
1

Ответ:

y=\frac{x^2}{3}+\frac{C}{x}

Пошаговое объяснение:

Приложения:

KOTEHOKГАВ: спасибо большое!
Вас заинтересует