Ответы
                                            Ответ дал: 
                                                                                    
                                        
                                            
                                                
                                                
                                                
                                                    1
                                                
                                            
                                        
                                    Ответ:
Объяснение:
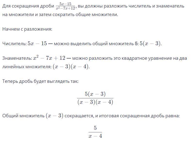
Для сокращения дроби, вы должны разложить числитель и знаменатель на множители и затем сократить общие множители.
Приложения:
                     
                            
                    denceeb:
                    а как это в тетрадь писать?
                
            
                                            Ответ дал: 
                                                                                            
                                                    
                                                
                                                                                    
                                        
                                            
                                                
                                                
                                                
                                                    1
                                                
                                            
                                        
                                    Ответ:
Решение на фотографии
Объяснение:
Приложения:
                     
                            
                    
                    спасибо!
                
            Вас заинтересует
                
                        1 год назад
                    
                
                        1 год назад
                    
                
                        1 год назад
                    
                
                        2 года назад
                    
                
                        2 года назад
                    
                
                        8 лет назад
                    
                