• Предмет: Алгебра
  • Автор: Meri61
  • Вопрос задан 10 лет назад

Помогите, пожалуйста!

Приложения:

Ответы

Ответ дал: NNNLLL54
0
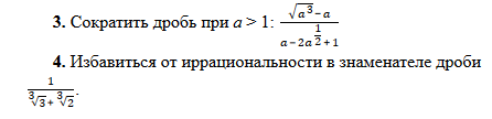
1); frac{sqrt{a^3}-a}{a-2a^{frac{1}{2}}+1}=frac{a(a^{frac{1}{2}}-1)}{(a^{frac{1}{2}}-1)^2}=frac{a}{a^{frac{1}{2}}-1}=frac{a}{sqrt{a}-1}\\2); frac{1}{sqrt[3]{3}+sqrt[3]{2}}=frac{sqrt[3]{3^2}-sqrt[3]{3}cdot sqrt[3]{2}+sqrt[3]{2^2}}{(sqrt[3]{3})^3+(sqrt[3]{2})^3}=frac{sqrt[3]{9}-sqrt[3]{6}+sqrt[3]{4}}{3+2}=frac{sqrt[3]{9}-sqrt[3]{6}+sqrt[3]{4}}{5}
Ответ дал: Meri61
0
Спасибо тебе большое!
Вас заинтересует